城市空置包含住宅空置、商业空置和城市空地,是收缩城市重要的伴生效应和典型物质空间表征。从居民主观感知角度审视收缩城市空置空间是评价空置影响效应的关键一环,对实现收缩城市空置空间治理和公共资源精准化配置以及居民参与的自下而上式规划具有重要意义。
本研究以中国典型收缩城市——伊春市核心城区为案例区域,采用问卷与访谈结合的方式获取居民主观感知数据,借助KAP模型构建了一个涵盖居民感知、态度和行为的分析框架(图1),基于结构方程中介效应模型分别探讨了居民对住宅空置、商业空置和城市空地的感知通过满意度作用于其出行、消费、休闲与迁居行为的机理。
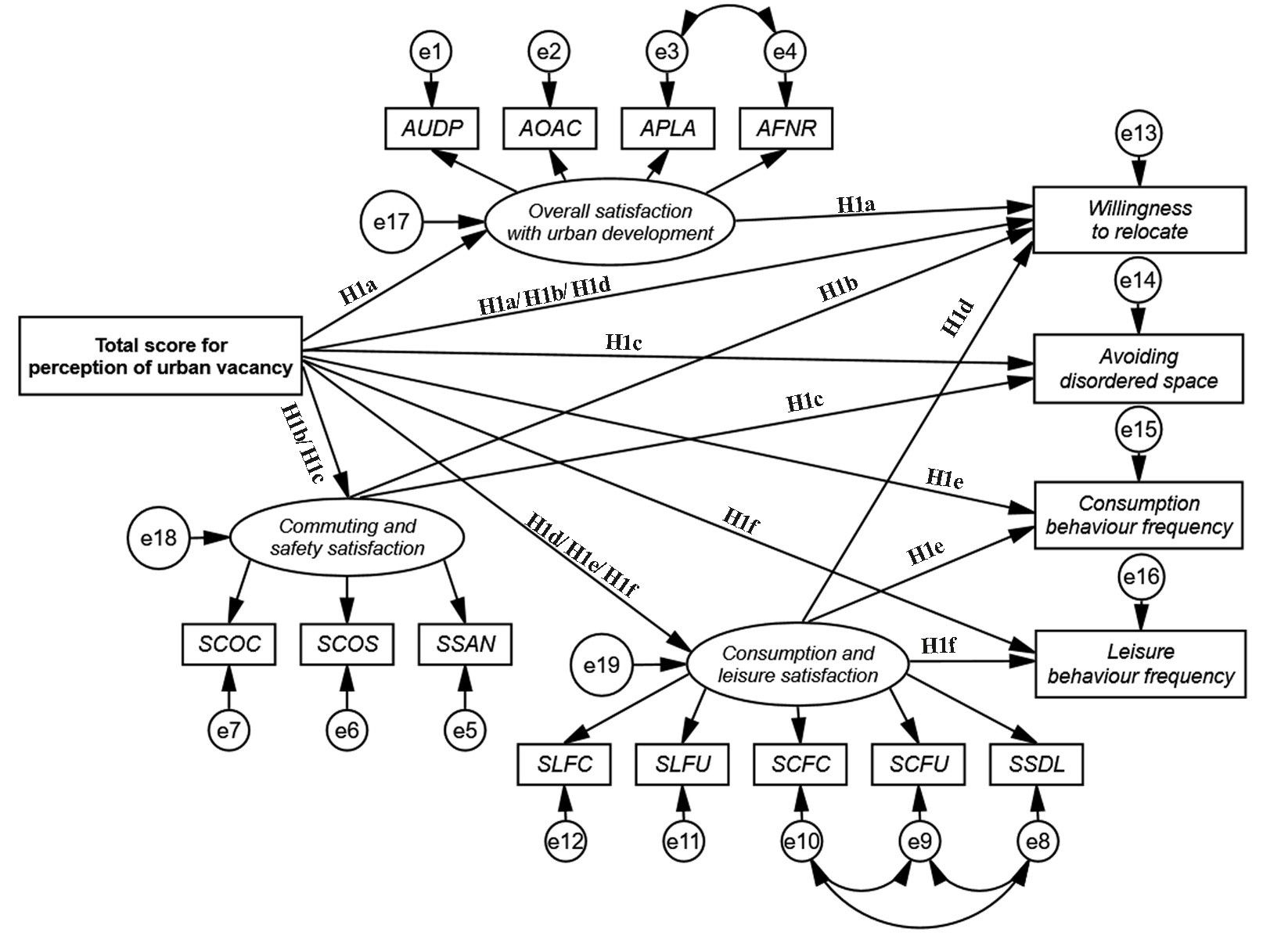
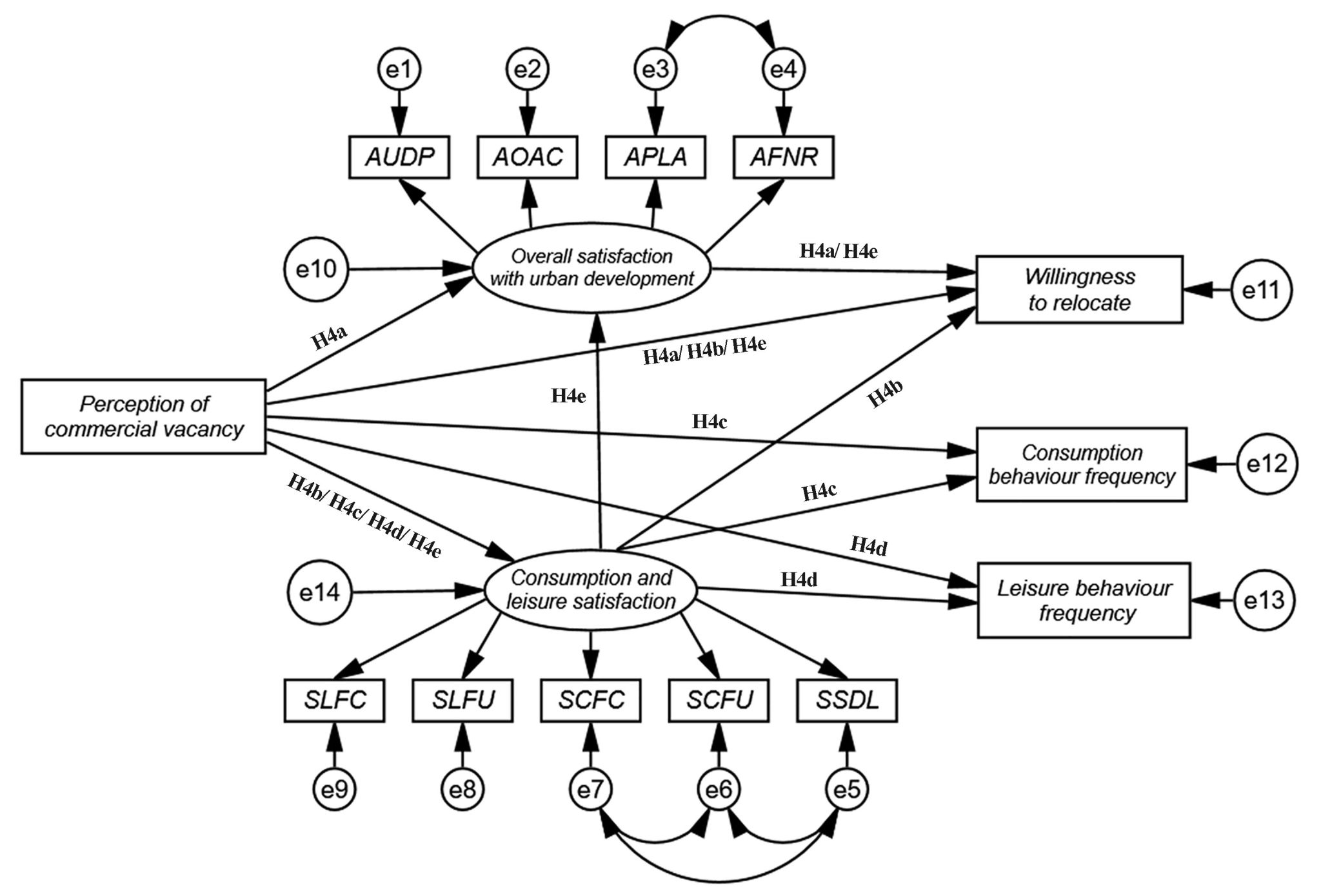
结果表明,整体上,居民对城市空置按照“感知—态度—行为”的路径进行传导和响应(图2),行为响应分为两种类型:一种是通过搬迁的方式“逃离”收缩城市的空置空间和荒凉的环境氛围;一种是降低城市内休闲、消费等活动的参与频率“回避”无序空间。居民对不同类型城市空置的感知将形成差异化的传导路径。对住宅空置的感知降低城市发展整体满意度,进而增强其迁居意图(图3);对空地的感知集中表现为对社区环境和随之滋生的卫生问题的担忧,而非犯罪恐惧(图4);对商业空置的感知不仅通过抑制消费与休闲满意度降低居民商业空间与休闲空间的到访频率,还通过消费与休闲满意度和城市发展整体满意度形成的链式中介作用于居民迁居行为(图5)。不同年龄、教育水平、收入水平、居住时长的受访者行为响应表现出路径差异性。研究结果为收缩城市空置如何影响居民感知与行为提供了理论解释,针对失序空间的清理、改造、空间再利用和合理布局商业设施将是提升居民满意度与城市活力的有效措施。
以上研究成果以“How do remaining residents react to urban vacancy in shrinking city: A KAP model analysis of Yichun, China”为题发表于Cities期刊。我院博士研究生付慧为第一作者,刘艳军教授为通讯作者。该研究得到了国家自然科学基金和吉林省科技发展计划项目等的支持。
原文链接:https://doi.org/10.1016/j.cities.2025.106244

图1 分析框架

图2 模型1路径设计

图3 模型2路径设计

图4 模型3路径设计

图5 模型4路径设计