永利集团304官网
学校主页
|
邮箱登陆
|
English
首页
永利概况
学院简介
学院定位
院长致辞
学院领导
历史沿革
组织机构
院徽介绍
师资队伍
杰出人才
教职员工
特聘教师
退休教工
教工信息
教育教学
本科生教育
研究生教育
留学生教育
精品课程
教学成果
科学研究
研究领域
科研机构
科研项目
科研成果
学科建设
重点学科
学术学位授予学科
专业学位授予学科
永利集团
合作单位
来访学者
留学东师
举办会议
教师出访
境外留学
党建工作
党委介绍
组织机构
党建活动
学生工作
学工队伍
学生通知
学生新闻
学子风采
校友园地
校友名录
校友风采
怀旧照片
学院联络
动态资讯
学院新闻
活动预告
印象地理
科研动态
所在位置:
首页
>
活动预告
> 正文
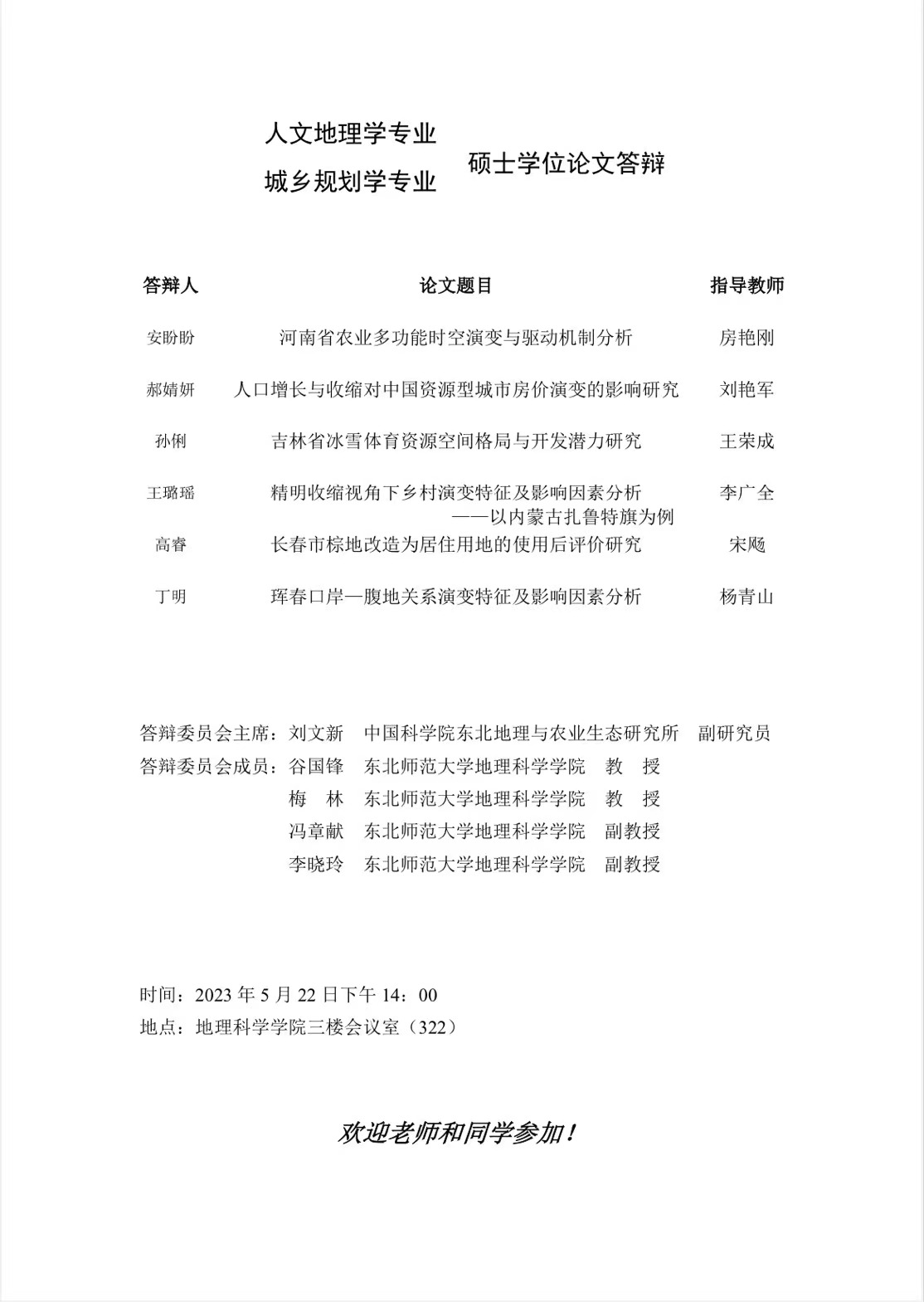
【硕博答辩】人文地理学专业、城乡规划学专业硕士学位论文答辩
发布时间:
2023-05-15 09:16
点击数:
次