2020年新冠肺炎疫情发生以来,永利集团304寒假返乡的大学生积极投身于抗疫一线,参加自己所在乡镇街道的抗疫服务工作,用专业热情的志愿服务筑起了疫情防控的坚固堡垒和青春长城。
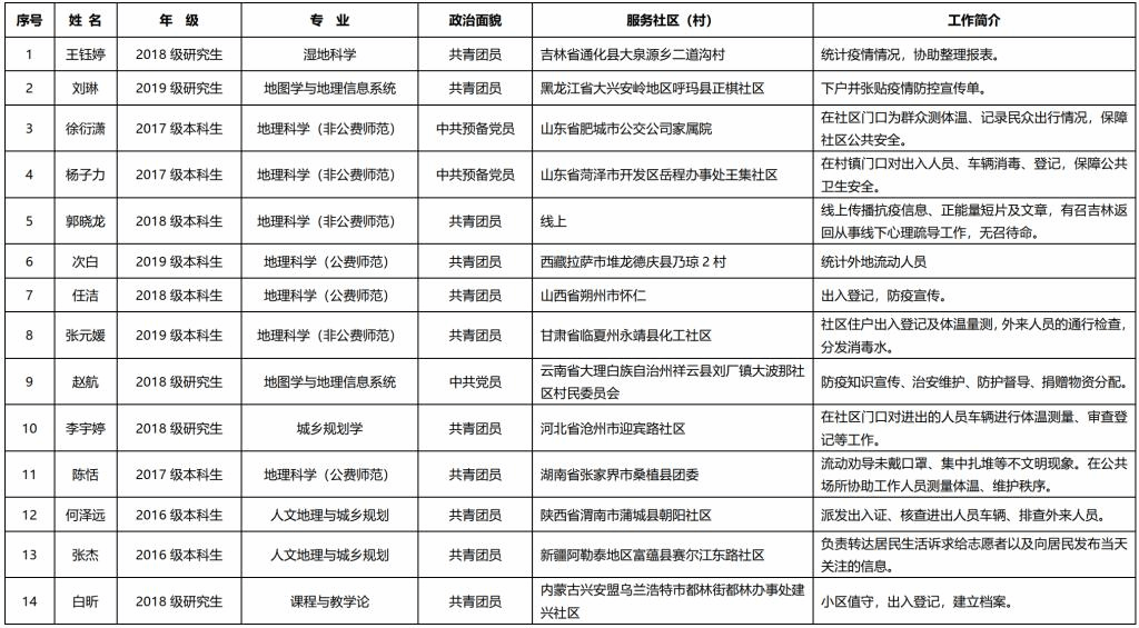
甘为奉献,敢为人先,疫情面前有担当。在这场看不见硝烟的战场中,我院共有14名青年志愿者到家乡社区报到,志愿参加当地的疫情排查、出入登记、防疫宣传、测量体温、统计建档等工作。参加志愿服务的学生,有中共党员1名、中共预备党员2名、入党积极分子9人、共青团员11名,分布于黑龙江、吉林、山东、山西、甘肃、云南、湖南、新疆、内蒙古、西藏等全国9个省3个自治区的14个市县,他们不畏艰险、冲锋在前,用行动证明自己不再是过去人眼中“娇滴滴的一代”。

【镜头1】徐衍潇,女,中共预备党员,在社区门口为群众测体温、消毒、记录社区民众的出行情况,保障社区公共安全。“虽然这个任务我只接触了一天,但却深刻地体会到在这场没有硝烟的战争中,每个人所担任的角色都是不可或缺的。尽管是这样一项小小的值班工作,也需要自己严格去行动,以‘宁可错杀一千不可放过一个’的标准审核进出小区的人员。”

【镜头2】白昕,女,共青团员,在小区值守,出入登记,建立档案。“疫情开始后,听到了父母提起社区在招志愿者,正好学校还未开学,我就想到可以去帮忙做些简单的工作,毕竟年轻人是祖国的新鲜的血液是中坚力量,虽然不会像武汉一线工作人员发挥那么大的作用,总是尽了自己的一份力量”。

【镜头3】赵航,男,中共党员,主要负责社区防疫知识宣传、治安维护、防护督导、捐赠物资分配。“新型冠状病毒的蔓延威胁着社区居民的生命安全,影响地区稳定发展。在社区党组织的领导下,社区大学生党员积极投身社区防疫工作,维护社区稳定,保障居民正常生产生活。在为期10天的防疫志愿者活动中,我深知疫情严重,配合宣传防疫知识,做好社区防疫措施,配合相关部门排查安全隐患。该段经历让我深刻体会到了防疫形势的严峻和社区工作中所面临的困难。同时也感受到了广大群众和党员同志的担当意识和社会责任感。”

【镜头4】张元媛,女,共青团员,主要负责社区住户出入登记及体温量测,外来人员的通行检查,家用消毒水的分发等。“通过这次在化工社区新冠病毒临时监测点的志愿活动,我在服务工作中得到了一定程度的锻炼与提升,同时也认识了许多优秀的先锋党员,从他们身上我感受到了对民众服务工作的热忱。在这样的氛围带动下,我也坚定了做好共青团员本职工作及志愿服务活动的决心。

【镜头5】何泽远,男,共青团员,负责派发出入证、核查进出人员车辆、排查外来人员。“本次参加社区防疫工作的志愿服动的初衷主要是:疫情当前,我作为一名大学生以及一名大龄共青团员应积极履行自己的义务,承担起自己的责任。在这次疫情中对于作为大学生的我而言,既不能背起医疗箱奔赴湖北防疫第一线,又没有能力参与到与湖北相关的防疫工作中,但我想做为一名社区志愿者,为自己家乡的防疫工作略尽绵薄之力。且疫情发生突然,社区管理监督任务量巨大,人员相对缺乏,因此我主动参与相关防疫工作,希望可以通过与社区工作人员共同努力消除社区安全隐患,让社区居民更加安心。”
大学生志愿者的抗疫行动,充分展示了新时期当代大学生的家国情怀和责任担当。青年兴,则国兴;青年强,则国强!只要坚定信心,同舟共济,科学防治,我们就一定能打赢疫情防控阻击战。
附表:永利集团304参加社区防疫抗疫学生愿者名单(部分)

供稿单位:学院团委 撰稿:沈雯 审核:陈静 网络编辑:毕丽红